首页
公司概况
公司简介
企业文化
组织机构
下属企业查询
假冒国企举报
新闻中心
公司要闻
公司动态
信息公示
安全生产
公司荣誉
供热服务
供热事业部
供热常识
服务承诺
在线报修
供热范围
违章用热举报
政策法规
供热法规
安全生产
企业管理
纪检监察
环境监管
热费缴纳
手机支付
网银支付
缴费网点
党群工作
党群信息
投资者关系
信息披露
公司治理
股票信息
投资者关系联...
在线商城
会员中心
English
诚信经营 优质服务
用热传递温暖 用爱改变生活
供热法规
安全生产
企业管理
纪检监察
环境监管
当前位置:
首页
>
政策法规
>
环境监管
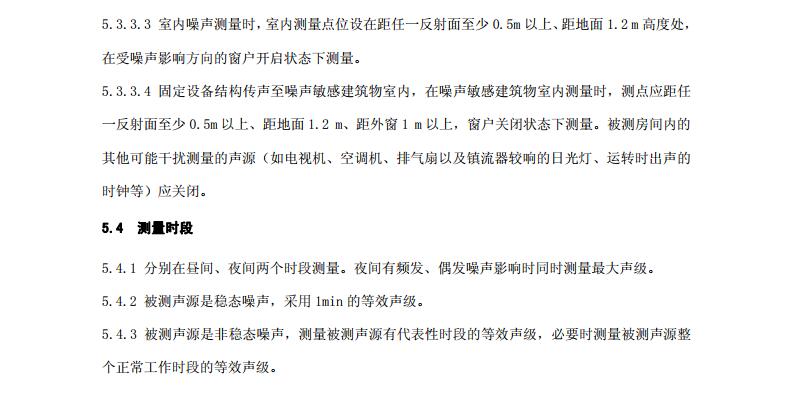
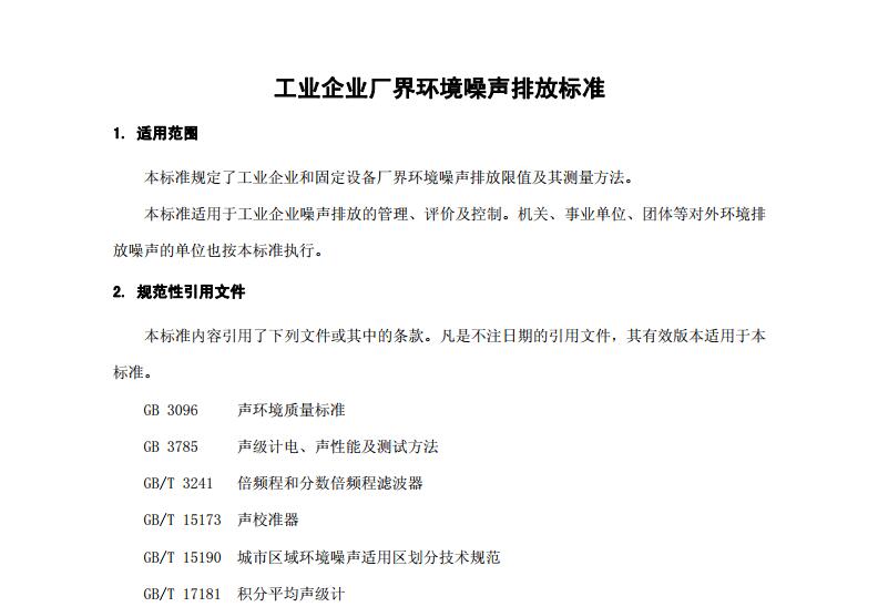
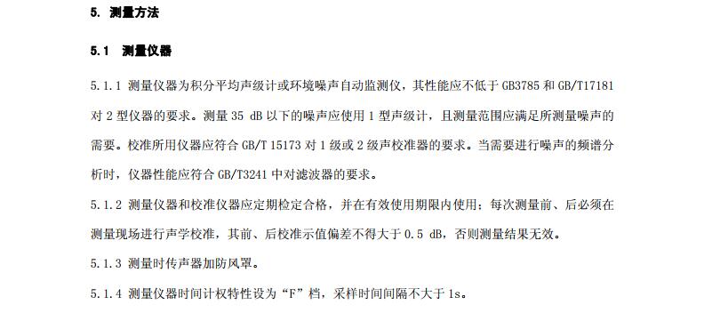
《工业企业厂界环境噪声排放标准》(GB12348-2008)
时间:2018-09-17 00:00:00 来源:本站
上一篇:
暂无内容
下一篇:
暂无内容